logo de 060.es
Esta es una norma consolidada. Es decir, que incorpora las modificaciones que este texto haya podido sufrir debido a la publicación con posterioridad de otras disposiciones que les afecten. También, podrá acceder desde la propia norma consolidada a la consulta de estas últimas, si lo considera necesario, así como al texto original publicado en el «Boletín Oficial del Estado».
 

PPRL 1300: Procedimiento para la notificación de accidentes de trabajo y Enfermedades profesionales (EEPP)


Ver:



[ Atrás ]

FECHA MODIFICACIONES RESPECTO A LA EDICIÓN ANTERIOR
2013
  • Título
  • Se amplía a las Enfermedades Profesionales
  • Actualización de referencias normativas y/o documentales
  • Adaptación a nueva normativa (Real Decreto 1299/2006, de 10 de noviembre, por el que se aprueba el cuadro de enfermedades profesionales y Orden APU/3554/2005, de 7 de noviembre, por la que se regula el procedimiento para el reconocimiento de los derechos derivados de enfermedad profesional y de accidente en acto de servicio en el ámbito del mutualismo administrativo gestionado por MUFACE
  • Numeración de Anexos

1.- OBJETO

Establecer la sistemática a seguir para la notificación de accidentes de trabajo y enfermedades profesionales en un Departamento u Organismo Público.

2.- ALCANCE

El procedimiento se aplica a todos los accidentes de trabajo, con baja y sin baja médica, así como a las enfermedades profesionales ocurridos a los/as empleados/as públicos/as de un Departamento u Organismo Público, tanto al colectivo de empleados/as públicos/as acogidos al Régimen General de la Seguridad Social como al del Mutualismo Administrativo.

3.- DOCUMENTACIÓN DE REFERENCIA

  • Capítulo 02.13 del Manual de la Prevención de Riesgos Laborales del Departamento u Organismo Público.
  • Ley 31/1995, de 8 de noviembre, de Prevención de Riesgos Laborales (BOE Nº 269 de 10 de noviembre). Artículo 23, 1e).
  • Real Decreto Legislativo 1/1994, de 20 de junio, por el que se aprueba el Texto Refundido de la Ley General de la Seguridad Social
  • Real Decreto 67/2010, de 29 de enero, de adaptación de la legislación de Prevención de Riesgos Laborales a la Administración General del Estado (BOE nº 36, de 10 de febrero).
  • Real Decreto 1299/2006, de 10 de noviembre, por el que se aprueba el cuadro de enfermedades profesionales en el sistema de la Seguridad Social y se establecen criterios para su notificación y registro.
  • Orden de 16 de diciembre de 1987 por la que se establecen nuevos modelos para la notificación de accidentes de trabajo y se dan instrucciones para su cumplimentación y tramitación (Modelos derogados por la Orden TAS/2926/2002 de 19 de noviembre, no así los procedimientos de notificación de accidentes de trabajo).
  • Orden TAS/2926/2002 de 19 de noviembre, por la que se establecen nuevos modelos para la notificación de los accidentes de trabajo y se posibilita su transmisión por procedimiento electrónico (BOE nº 270 de 21 de noviembre).
  • Resolución de 26 de noviembre de 2002 de la Subsecretaria del Ministerio de Trabajo y Asuntos Sociales, por la que se regula la utilización del Sistema de Declaración Electrónica de Accidentes de Trabajo (Delt@) (BOE nº 303 de 19 de diciembre).
  • Orden TAS/1/2007, de 2 de enero, por la que se establece el modelo de parte de enfermedad profesional, se dictan normas para su elaboración y transmisión y se crea el correspondiente fichero de datos personales.
  • Orden APU/3554/2005, de 7 de noviembre, por la que se regula el procedimiento para el reconocimiento de los derechos derivados de enfermedad profesional y de accidente en acto de servicio en el ámbito del mutualismo administrativo gestionado por MUFACE.
  • Normativa interna del Departamento u Organismo Público.

4.- DEFINICIONES

Accidente de trabajo (AT) o en acto de servicio (AAS): Toda lesión corporal que el/la empleado/a público/a sufra con ocasión o por consecuencia del trabajo que ejecuta por cuenta ajena. Los accidentes que sufran los/as empleados/as públicos/as al servicio de la AGE y estén acogidos al mutualismo administrativo (MUFACE) se denominan “accidentes en acto de servicio”. Dentro de los accidentes de trabajo o en acto de servicio se denomina accidente “in itinere” el que sufra el/la empleado/a público/a al ir o volver del lugar de trabajo.

Accidente de trabajo sin baja (AT o AAS): Aquellos en los que existe lesión pero que permite al/a la empleado/a público/a continuar realizando su trabajo tras recibir asistencia.

Accidente de trabajo con baja (AT o AAS): Los que incapacitan al/a la empleado/a público/a para continuar la tarea. Para considerar un accidente con baja, desde el punto de vista legal, el/la empleado/a público/a debe estar ausente al menos un día de su puesto de trabajo, sin contar el día del accidente, previa baja médica.

Enfermedad profesional (EP): la contraída a consecuencia del trabajo ejecutado por cuenta ajena en las actividades que se especifican en el cuadro de enfermedades profesionales establecido por el RD 1299/2006, de 10 de noviembre, y que esté provocada por la acción de los elementos o sustancias que en dicho cuadro se indican.

Enfermedad relacionada con el trabajo o enfermedad derivada del trabajo (que NO es EP): Se incluyen en dicho concepto los tres supuestos siguientes:

a) Las enfermedades, no incluidas como EP, que contraiga el/la empleado/a público/a con motivo de la realización de su trabajo, siempre que se pruebe que la enfermedad tuvo por causa exclusiva la ejecución del mismo.

b) Las enfermedades o defectos, padecidos con anterioridad por el/la empleado/a público/a, que se agraven como consecuencia de la lesión constitutiva del accidente.

c) Las consecuencias de un accidente de trabajo que resulten modificadas en su naturaleza, duración, gravedad o terminación, por enfermedades intercurrentes, que constituyan complicaciones derivadas del proceso patológico determinado por el accidente mismo o tengan su origen en afecciones adquiridas en el nuevo medio en que se haya situado el paciente para su curación.

Estos tres supuestos se consideran “enfermedades relacionadas con el trabajo o derivadas del trabajo” (no incluidas como EP) y se declaran oficialmente como “accidentes de trabajo” (AT).

5.- REALIZACIÓN

La Unidad que tiene asignada legalmente la gestión de la Prevención de Riesgos Laborales en el Departamento u Organismo Público deberá elaborar y mantener al día un procedimiento documentado específico propio que contemple las siguientes actuaciones:

5.1.- Accidentes de trabajo (A.T.), accidentes en acto de servicio (AAS) y enfermedades derivadas del trabajo (EDT), que no sean EP.

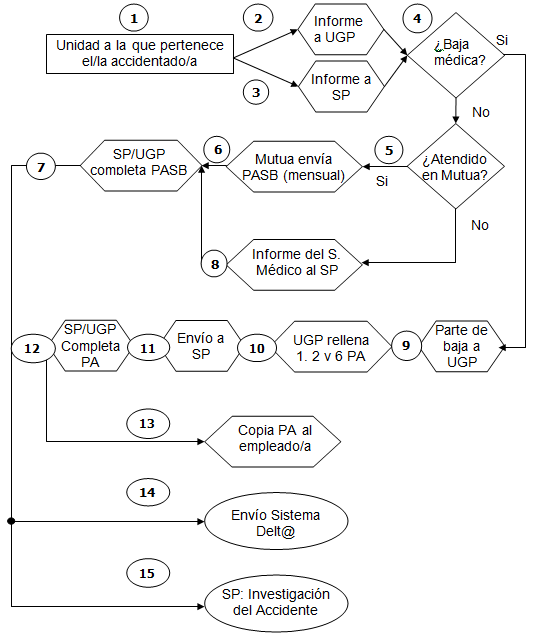
5.1.1.- Empleados/as públicos/as del Departamento u Organismo Público acogidos al Régimen General de la Seguridad Social. (Ver diagrama de flujo nº1)

A) La Unidad a la que pertenece el/la empleado/a público/a accidentado/a adoptará las acciones necesarias para atender a éste, ya sea a través de los Servicios Médicos propios, cuando existan y/o, según los casos:

  • Llamando al 112 o trasladándolo al Centro de Urgencias sanitarias más próximo, cuando se requiera asistencia sanitaria urgente, o
  • Derivándolo a los servicios asistenciales de la Mutua de accidentes de trabajo y enfermedades profesionales de la Seguridad Social o del Sistema Nacional de Salud (SNS), según con quién se tenga concertada la cobertura de las contingencias profesionales (Mutua o INSS). En este caso deberá acompañarse el “parte de asistencia sanitaria por accidente” (o volante de solicitud de asistencia sanitaria),que habrá sido proporcionado por la propia Mutua.

Al tiempo, informará del suceso, mediante correo electrónico o fax a la Unidad de Gestión de Personal (UGP) y al Servicio de Prevención (SP). Las direcciones de envío están indicadas en el Anexo 6.2.

En aquellos accidentes ocurridos en el centro de trabajo o por desplazamiento en jornada de trabajo que provoquen el fallecimiento del/de la empleado/a público/a, que sean considerados como graves o muy graves o que el accidente ocurrido en un centro de trabajo afecte a más de cuatro empleados/as públicos/as, pertenezcan o no en su totalidad a la plantilla del Departamento u Organismo Público, es necesario comunicarlo a la Autoridad Laboral en un plazo inferior a 24 horas y se deberá informar al SP con la mayor urgencia posible.

B) Si el/la accidentado/a queda en situación de baja médica (o de recaída de un accidente anterior):

B.1.- El servicio asistencial que haya intervenido (Mutua o SNS) facilitará al/a la empleado/a público/a su PARTE MÉDICO DE BAJA, por duplicado, destinando una copia al/a la empleado/a público/a y la otra para entregar por el/la empleado/a público/a a su Unidad, que se encarga de dar traslado inmediato (o en todo caso, en los 2 días hábiles siguientes) a la UGP.

B.2.- La UGP rellenara los apartados 1, 2 y 6 del parte de accidente, en la aplicación informática PAT 2003 y lo enviará, mediante correo electrónico, al SP a la dirección indicada en el Anexo 6.2.

B.3.- El SP (o la propia UGP) completará el resto de los apartados del parte y lo enviará dentro de los cinco primeros días después de ocurrido el accidente, al Sistema Delt@.

En el supuesto citado en el último párrafo del apartado 5.1.1-A, se enviará, previamente, la comunicación a la Autoridad Laboral, mediante el sistema Delt@.

B.4.- El SP (o la propia UGP) enviara una copia del parte de accidente al/a la accidentado/a.

B.5.- El SP abrirá un expediente de accidente con la denominación INVES_AT_XXX_SC_dd_mm_aaaa, siendo XXX un número correlativo y dd_mm_aaaa, la fecha de apertura. En el expediente se archivarán las comunicaciones descritas en los apartados anteriores, copia en papel del parte de accidente y toda otra documentación relacionada con el accidente, incluyendo los documentos descritos en el procedimiento PPRL-1301. Los expedientes, en orden correlativo, serán archivados por el SP.

B.6.- El SP comenzara las acciones precisas para la investigación del accidente, siguiendo el Procedimiento PPRL-1301.

C) Si el/la accidentado/a no queda en situación de baja médica:

C.1.- Si ha sido asistido en los Servicios Médicos de la Mutua o el SNS, la Unidad a la que pertenece el/la accidentado/a informará de esta situación al Servicio de Prevención. El SP realizará las acciones descritas en el apartado B.5.

C.2.- Si el/la accidentado/a no queda en situación de baja médica y ha sido asistido en los Servicios Médicos del Departamento u Organismo Público, dichos Servicios remitirán cumplimentado al SP el informe indicado en el Anexo 6.3. El SP realizará las acciones descritas en el apartado B.5.

C.3.- La Mutua enviará mensualmente la relación de los accidentes sin baja médica que hayan sido atendidos por ella, mediante la aplicación informática RSBM 2003. El SP incorporará a esa relación otros casos de accidentes sin baja que no se hayan atendido en la Mutua y que le hayan sido comunicados desde otras fuentes.

Una vez incorporados dichos datos, el SP (o la propia UGP) enviará mensualmente, mediante la aplicación informática RSB 2003 al Sistema Delt@, la relación mensual de accidentes sin baja médica, en los cinco primeros días hábiles del mes siguiente al de referencia.

El Servicio de Prevención elaborará y mantendrá al día un archivo anual denominado RASBM_XXX_AÑO_AAAA, siendo XXX un número correlativo, y AAAA el correspondiente año, que contendrá copias escritas de la relación mensual de accidentes de trabajo sin baja médica enviados.

 

Diagrama de flujo nº1

5.1.2.- Empleados/as públicos/as del Departamento u Organismo Público acogidos al Mutualismo Administrativo

En virtud de lo establecido en la disposición adicional cuarta del Real Decreto 67/2010, de 10 de febrero, sobre control de la siniestralidad en la AGE, los “Accidentes en acto de servicio” que ocurran a los/as empleados/as públicos/as acogidos al Mutualismo Administrativo, deben comunicarse al Sistema “Delta” en los mismos modelos oficiales de parte de accidente, una vez efectuadas las adaptaciones que, en cada caso, se requieran por parte de cada una de las mutualidades: MUFACE, ISFAS y MUJEJU.

Una vez efectuadas dichas adaptaciones, el proceso de comunicación de los accidentes debe ser el mismo indicado en el diagrama de flujo nº 1, exceptuados los pasos 5, 6 y 13.

Hasta tanto se produzcan tales adaptaciones, el procedimiento a seguir será el que se indica a continuación (Ver diagrama de flujo nº2):

  • La Unidad a la que pertenece el/la empleado/a público/a accidentado/a adoptará las acciones necesarias, junto con los Servicios Médicos cuando existan, para atender al/a la accidentado/a y, en su caso, remitirlo a los centros asistenciales que correspondan, e informará del suceso, mediante correo electrónico o fax a la Unidad de Gestión de Personal y al Servicio de Prevención. Las direcciones de envío están indicadas en el Anexo 6.2.
  • Si el/la accidentado/a queda en situación de baja médica, enviará copia del parte de baja a la UGP.
    • B.1.- La UGP cumplimentará el Parte de accidente en acto de servicio (PAAS), enviando una copia al Servicio Provincial de MUFACE y otra copia al Servicio de Prevención.
    • El Órgano de Personal podrá contar en todo momento con la asistencia o intervención del Servicio Médico, si lo hubiera, o del Servicio de Prevención, de su organización, en particular, a través de la información contenida en la investigación del accidente.
    • B.2.- El SP abrirá un expediente de accidente con la denominación INVES_AT_XXX_SC_dd_mm_aaaa, siendo XXX un número correlativo, y dd_mm_aaaa, la fecha de apertura. En el expediente se archivarán las comunicaciones y toda la documentación relacionada con el accidente, incluyendo los documentos descritos en el procedimiento PPRL-1301. Los expedientes, en orden correlativo serán archivados por el SP.
    • B.3.- El SP comenzara las acciones precisas para la investigación del accidente, siguiendo el Procedimiento PPRL-1301.
  • Si el/la accidentado/a no queda en situación de baja médica, los Servicios Médicos que le hayan atendido remitirán cumplimentado a la UGP, el informe indicado en el Anexo 6.3. Esta informará al SP, que realizará las acciones descritas en el apartado B.2.

 

Diagrama de flujo nº2

5.2.- Enfermedades Profesionales (E.P.)

La cumplimentación de los partes de enfermedad profesional que afecten a los/as empleados/as públicos/as de la AGE debe hacerse en el modelo de parte de enfermedad profesional establecido en la Orden TAS/1/2007, de 2 de enero. Dicho parte se transmitirá únicamente por vía electrónica, por medio de la aplicación informática CEPROSS de la Seguridad Social.

Las entidades obligadas a la cumplimentación y transmisión de los partes de enfermedades profesionales son, las Entidades Gestoras y Mutuas de accidente de trabajo y enfermedades profesionales de la Seguridad Social que asuman la protección de las contingencias profesionales que correspondan al Departamento/Organismo del/de la empleado/a público/a afectado/a, en el caso de los/as empleados/as públicos/as acogidos al Régimen General de la Seguridad Social; o las propias Mutualidades Administrativas (MUFACE, ISFAS y MUJEJU), para los/as empleados/as públicos/as acogidos/as a las mismas.

El procedimiento a seguir para la notificación de las E.P. será el siguiente:

5.2.1.- Para enfermedades que afecten a empleados/as públicos/as acogidos al Régimen General de la Seguridad Social:

  • Cuando exista una sospecha o prediagnóstico de E.P. por parte del Servicio de Prevención, éste remitirá la información correspondiente a la Entidad Gestora o Mutua de accidentes y enfermedades profesionales a la que esté asociado el Departamento/Organismo, solicitando la calificación de la enfermedad como tal E.P.
  • Una vez efectuada la calificación que corresponda, la entidad la Entidad Gestora o Mutua de accidentes y enfermedades profesionales:
    • Caso de no confirmarse la E.P.: lo comunicará al SP.
    • Si se confirma la calificación de E.P.:
      • Cumplimentará el parte de E.P. y lo transmitirá a través de la aplicación CEPROSS.
      • Lo comunicará al Servicio de Prevención.
      • Lo comunicará al/a la interesado/a.

5.2.2.- Para enfermedades que afecten a empleados/as públicos/as acogidos al Mutualismo Administrativo:

  • Cuando exista una sospecha o prediagnóstico de E.P. por parte del Servicio de Prevención, éste lo comunicará al/a la empleado/a público/a afectado/a, a quien corresponde iniciar el procedimiento para que su enfermedad sea considerada E.P.
  • El/La empleado/a público/a deberá solicitar la calificación de E.P. a la Unidad de Gestión de Personal (UGP) de su Departamento/Organismo.
  • La UGP tramitará el expediente de averiguación de causas y adoptará la Resolución que corresponda.
  • Dicha Resolución será comunicada al/a la empleado/a público/a y a la Mutualidad correspondiente que será, en su momento, la encargada de cumplimentar el parte de E.P. en el modelo citado y de transmitirlo a través de la aplicación CEPROSS.

5.3.- Comunicación del alta de accidente de trabajo o fin de la licencia por accidente en acto de servicio o enfermedad profesional.

  • Empleados/as públicos/as acogidos/as al régimen general de la Seguridad Social:
    La Entidad Gestora o Mutua de accidentes y enfermedades profesionales remitirá vía correo electrónico, la comunicación del alta del/la empleado/a público/a a la UGP y Servicio de Prevención.
  • Empleados/as públicos/as acogidos/as al régimen especial de funcionarios (MUFACE):
    La UGP comunicará por correo electrónico al SP la fecha del fin de la licencia.

5.4.- Información sobre AT y EP a la representación de los trabajadores:

A fin de cumplir lo previsto en los artículos 36.2.c y 39.2.c, respectivamente, de la Ley de Prevención, la Unidad que tiene asignada la competencia en materia de PRL informará a los Delegados de Prevención sobre los AT o EP a medida que estos se produzcan.

Así mismo y con la periodicidad que se acuerde en el mismo, se encargará de que se transmita al Comité de Seguridad y Salud.

  • el listado de contingencias profesionales registradas en el Servicio de Prevención durante el periodo.
  • los accidentes o EP en los que se haya producido el ALTA en el periodo de referencia.

5.5.- Memoria Anual

El Servicio de Prevención calculará los índices de siniestralidad del año en el Departamento, para incorporarlos en su memoria anual de actividades.

La Unidad que tiene asignada la competencia en materia de PRL remitirá a la Subdirección General de Relaciones Laborales de la Dirección General de la Función Pública las fichas PRL-AGE con los datos del número total de accidentes de trabajo o en acto de servicio así como de enfermedades profesionales.

6.- ANEXOS

6.1.- Parte de Accidente de Trabajo (Seguridad Social). Parte de Accidente en acto de servicio (MUFACE.

6.2.- Direcciones del Servicio de Prevención.

6.3.- Informe de accidente sin baja médica realizado por el Servicio Médico del Departamento u Organismo Público.


Los documentos aquí recogidos tienen únicamente carácter informativo; sólo los publicados en el «Boletín Oficial del Estado» o contenidos en certificaciones emitidas de conformidad con la normativa vigente tienen carácter de auténticos.


[ Subir ]  [ Atrás ]